○つくばみらい市ブランド米「やわら三万石」認証制度取扱要綱
令和7年11月4日
告示第138号
(目的)
第1条 つくばみらい市で生産される米のうち、基準を満たした高品質の米を市長がブランド米「やわら三万石」として認証し、広く情報発信することにより、本市の米産地としての認知度の向上を図るとともに、高付加価値での米販売の促進及び地産地消を推進することを目的とする。
(1) 米 つくばみらい市内の圃場で生産された当該年産の玄米又は精米の状態の米をいう。
(2) 生産者組織 つくばみらい市の水稲生産者が中心になって構成されている、水稲の生産及び販売を行う組織(任意団体でも可とする。)をいう。
(名称)
第3条 この告示において、第5条に定める基準により認証するブランド米の名称は「やわら三万石」とする。
(申請者)
第4条 申請者はつくばみらい市産米の生産者組織とする。
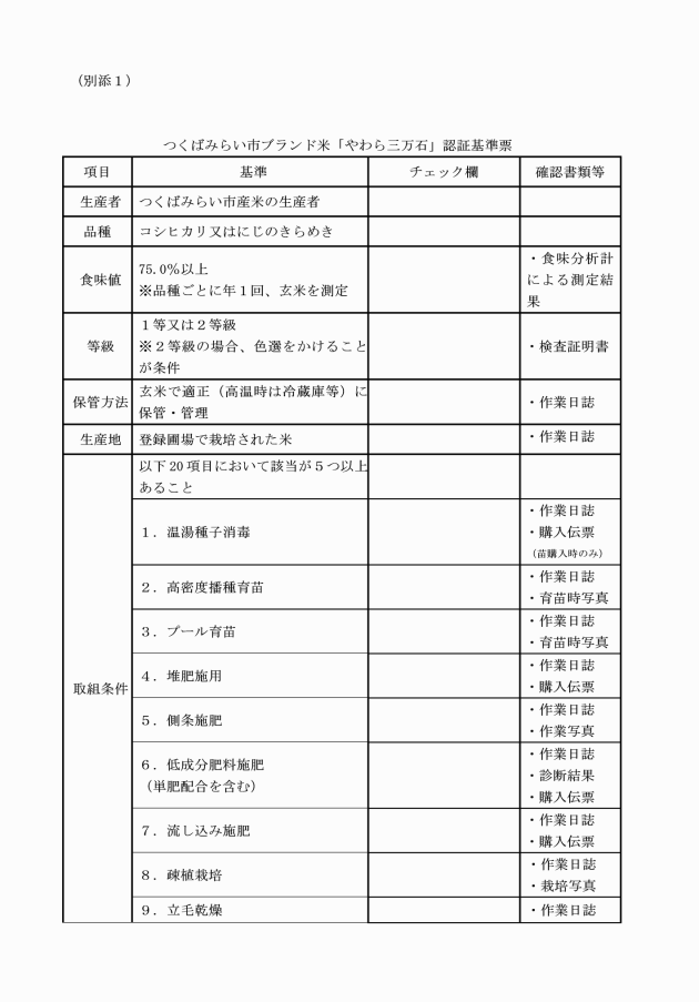
(認証基準)
第5条 「やわら三万石」の認証基準は、別に定めるところとする。
(認証の申請)
第6条 「やわら三万石」の認証を受けようとする者(以下「申請者」という。)は、必要な書類を添えて、つくばみらい市ブランド米「やわら三万石」認証申請書(様式第1号)を市長に提出しなければならない。
3 市長は、認証基準の確認及び申請書記載事項の確認のため、必要に応じて現地調査を行うものとする。
(認証の使用)
第8条 前条第1項により認証を決定された者(以下「認証者」という。)は、認証された米(以下「認証米」という。)に限り、「やわら三万石」の名称及び認証ロゴマークを別に定めるところにより使用することができる。
2 市長は、「やわら三万石」の名称及び認証ロゴマークの表示が不適切であると認めたときは、改善を指導することができる。
(認証申請の変更等)
第9条 認証者は、申請内容に変更が生じたときは、その内容を遅滞なく、つくばみらい市ブランド米「やわら三万石」認証変更届出書(様式第4号)により、市長に届け出なければならない。
(認証の有効期間)
第10条 認証の有効期間は、認証の日から翌年の9月30日までとし、有効期間内に出荷された認証米について認証が有効となるものとする。
(認証の取消し)
第11条 市長は、次の各号のいずれかに該当すると認めたときは、認証を取り消すことができる。
(1) 認証品が関係法令等に違反した場合
(2) 認証者が公序良俗に反した場合
(3) 虚偽の申告により認証を受けたとき。
(4) 第9条に規定する手続を経ずに認証された内容が変更されたとき。
(5) その他市長が認証を取り消すことが適当と認めたとき。
(認証米の調査等)
第12条 認証者は、市長が認証米に関する立ち入り調査等が必要と認めた場合は、これに協力しなければならない。
2 認証者は、認証米の生産から精米の情報、販売先及び数量等を確認できる書類を整えておかなければならない。
(損失補償等の責任)
第13条 市長は、認証に関して生じた損失補償等の一切の責任を追わないものとする。
(販売促進事業への参加)
第14条 認証者は、つくばみらい市が行う販売促進事業に参加できるものとする。
(補則)
第15条 この告示に定めるもののほか、必要な事項は、市長が別に定める。
附則
この告示は、公布の日から施行する。





