○つくばみらい市未婚の児童扶養手当受給者に対する臨時・特別給付金支給事業実施要綱
平成31年4月10日
告示第86号
(目的)
第1条 この告示は、未婚の児童扶養手当受給者に対する臨時・特別給付金支給要領(平成31年4月1日付け子発0401第9号厚生労働省子ども家庭局長通知)に基づき、子どもの貧困に対応するため、未婚のひとり親に対して、臨時・特別の給付措置として実施する、未婚の児童扶養手当受給者に対する臨時・特別給付金支給事業に関し、必要な事項を定めることを目的とする。
(1) 未婚の児童扶養手当受給者に対する臨時・特別給付金 前条の目的を達成するために、市によって贈与される給付金をいう。
(2) 支給対象者 別記1に掲げる未婚の児童扶養手当受給者に対する臨時・特別給付金が支給される者をいう。
(未婚の児童扶養手当受給者に対する臨時・特別給付金の支給等)
第3条 市は、支給対象者に対し、この要綱を定めるところにより、未婚の児童扶養手当受給者に対する臨時・特別給付金を支給するものとする。
2 前項の規定により支給対象者に対して支給する未婚の児童扶養手当受給者に対する臨時・特別給付金の額は、1万7,500円、1回限りとする。
(申請受付開始日及び申請期限)
第4条 未婚の児童扶養手当受給者に対する臨時・特別給付金に係る市の申請受付開始日は、平成31年8月1日とし、申請方式は、次条第2項各号に掲げる方式とする。
2 申請期限は、やむを得ない場合を除き平成31年12月20日までとする。
(申請及び支給の方式)
第5条 未婚の児童扶養手当受給者に対する臨時・特別給付金の支給を受けようとする者(以下「申請者」という。)は、別記2の規定に基づき、別記様式の申請書(以下「申請書」という。)により申請を行うことができる。
(1) 郵送申請方式 申請者が申請書を郵送により市に提出し、市が申請者から通知された金融機関の口座に振り込む方式
(2) 窓口申請方式 申請者が申請書を市の窓口に提出し、市が申請者から通知された金融機関の口座に振り込む方式
(3) 窓口現金受領方式 申請者が申請書を郵送により、又は市の窓口において市に提出し、市が当該窓口で現金を交付することにより支給する方式
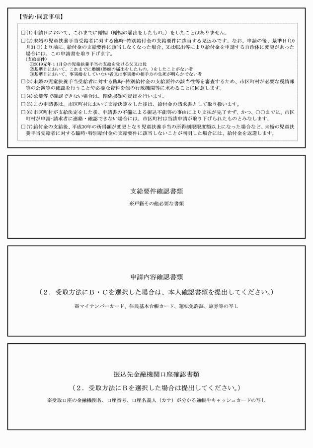
3 市長は、第1項の規定による申請の際、必要に応じて、戸籍謄本その他の書類を提出させること等により、当該申請者が別記1に掲げる支給対象者に該当するか確認を行うものとする。
4 市長は、第1項の規定による申請の際、必要に応じて、公的身分証明書の写し等を提出させ、又は提示させること等により、当該申請者の本人確認を行うものとする。
(代理人による申請)
第6条 代理により前条第1項の申請を行うことができる者は、当該申請者の指定した者であると認められる者その他市長が別に定める方法により適当と認める者とする。
(支給の決定)
第7条 市長は、第5条第1項の規定により提出された申請書を受理したときは、平成31年10月31日の翌日以後、速やかに内容を確認の上、支給を決定し、当該支給対象者に対し、未婚の児童扶養手当受給者に対する臨時・特別給付金を支給するものとする。
(未婚の児童扶養手当受給者に対する臨時・特別給付金の支給等に関する周知)
第8条 市長は、未婚の児童扶養手当受給者に対する臨時・特別給付金支給事業の実施に当たり、支給対象者の要件、申請の方法、申請受付開始日等の事業の概要について、広報その他の方法による住民への周知を行うものとする。
2 市長が第7条の規定による支給決定を行った後、申請書の不備による振込不能等があり、市が確認等に努めたにもかかわらず、申請書の補正が行われないことその他支給対象者の責に帰すべき事由により支給ができなかったときは、当該申請は取り下げられたものとみなすものとする。
(不当利得の返還)
第10条 市長は、未婚の児童扶養手当受給者に対する臨時・特別給付金の支給を受けた後に支給対象者の要件に該当しなくなった者又は偽りその他不正の手段により未婚の児童扶養手当受給者に対する臨時・特別給付金の支給を受けた者に対し、支給を行った未婚の児童扶養手当受給者に対する臨時・特別給付金の返還を求めるものとする。
(受給権の譲渡又は担保の禁止)
第11条 未婚の児童扶養手当受給者に対する臨時・特別給付金の支給を受ける権利は、譲り渡し、又は担保に供してはならない。
(補則)
第12条 この告示に定めるもののほか、必要な事項は、市長が別に定める。
附則
この告示は、公布の日から施行し、平成31年4月1日から適用する。
別記(第2条及び第5条関係)
1 支給対象者
(1) 未婚の児童扶養手当受給者に対する臨時・特別給付金(以下「給付金」という。)は、平成31年11月分の児童扶養手当法(昭和36年法律第238号)による児童扶養手当(以下「児童扶養手当」という。)の支給に係る監護等児童(同法第5条第2項に規定する監護等児童をいう。以下同じ。)の父又は母(当該児童扶養手当の支給を受ける者に限る。)のうち、平成31年10月31日(以下「基準日」という。)において婚姻をしたことがない者で、基準日において婚姻の届出をしていないが事実上婚姻関係と同様の事情にある者がいないもの又は基準日において当該父又は母と当該事情にあった者の生死が明らかでないものに対して支給する。
(1)に規定する者が死亡した場合(この(2)の規定により給付金を支給される者が、当該者に対して給付金の支給が決定される日までの間に死亡した場合を含む。) | 基準日において左欄に掲げる者の監護等児童であった者 |
2 支給の申請
(1) 市から平成31年11月分の児童扶養手当を支給される者は、市に対して支給の申請を行うものとする。
(2) 国から平成31年11月分の児童扶養手当を支給される者であって、市が基準日における住所地であるものは、市に対して支給の申請を行うものとする。
(3) (1)及び(2)の規定にかかわらず、次に掲げる者は、市に対して支給の申請を行うものとする。
1の(2)の表の左欄に掲げる場合における同表の右欄に掲げる者(当該者に係る1の(1)に規定する者がこの2の規定により、市に対して支給の申請を行うこととなる場合に限る。)



